保险竞争力研究方法综述
摘要:我国保险业近年来迅速,成就斐然,保险业和保险公司竞争力快速增强但目前各界对保险竞争力的界定与定量研究方法尚未统一,且时有分歧发生我们认为,将保险竞争力的层次分为保险产业竞争力保险竞争力以及保险公司分支机构竞争力三大类,可以从方法论角度对我国保险竞争力理论和实证研究有所裨益
关 键 词:层次分析法;数据包络法;因子分析法
随着我国保险市场的开放和保险公司数量的增加以及保险行业资本的累积,保险业的竞争程度不断升级;而且,越来越多的专家、学者开始关注保险竞争力问题。一时间各种、专著层出不穷,但是目前国内在对保险公司竞争力的研究上有两大思路尚未明确,致使研究中出现了一些层次界定不清、方法使用不当等问题。首先,对于我国保险行业竞争力研究的范畴和层次并没有明确,产业层面的竞争力研究和公司层面的竞争力研究等领域区分并不明确。其次,大多数研究是从定性分析的角度进行的,并没有系统地从定量分析的角度研究我国保险行业和保险企业的竞争力。保险竞争力可以分为多个层次,例如不同国家保险行业层面的竞争力、企业层面上保险公司的竞争力、同一保险公司下属各分支机构的竞争力等等。同样,用来研究竞争力的方法也很多,例如层次分析法、因子分析法、数据包络法等等。从理论上讲,可以使用各种方法来研究各个层次的保险竞争力;但若方法选择得当,既可以减少研究内容,又可以提高解释能力。因此,本文试从保险竞争力研究方法角度,系统梳理不同层次保险企业竞争力的研究模式,以期从方法论的角度对我国保险竞争力理论和实证研究有所裨益。
在我国对保险竞争力的研究中,可以发现已有的研究文献具有如下特点:一是研究层次主要集中在我国保险公司总公司层面上,而且早期的文献并不对产、寿险进行区分;二是以定性分析为主,定量分析即使出现也仅仅是为了分析方便而列举数据,缺乏对数据的进一步统计或计量分析;三是缺乏数据分析的结论往往过于武断并缺乏说服力。
在研究保险竞争力的时候,我们可以认为保险竞争是指不同的保险实体,为了各自的经济利益,在保险市场上互相争夺胜利的一种活动。保险竞争力可以理解为一个保险行为主体与其他保险行为主体竞争保险资源的能力。它既指某一保险产品的竞争力,也指某一保险公司(分支机构)的竞争力,还指保险行业的竞争力和保险业的国际竞争力。[1]除此之外,保险业竞争力还可以认为是一国保险业在开放的市场经济条件下,经受国内及国际保险竞争考验的能提供保险服务产品的经济能力。[2]3结合上述观点和我国保险业的实际,本文将保险竞争力从层次上划分为保险产业竞争力、保险企业竞争力和保险公司分支机构竞争力三大类。
一、评价保险产业竞争力的方法
我国学者从保险产业层面研究保险竞争力的文献很多,现将有代表性的概括如下:裴光(2002)了二十多年来我国保险业从垄断走向竞争的发展之路,把我国保险业放置于我国宏观经济及世界保险业发展之中,对我国保险业竞争力问题进行了深入的思考;[2]1-26吕宙(2004)则从行业发展的战略选择角度进行了研究;[3]石心武(2004)研究了开放条件下的保险业竞争力;[4]林江(2005)对引入外资对我国保险产业组织的影响;[5]方芳(2005)对我国保险业的对外开放和竞争力进行了分析。[6]这些研究虽然对我国保险业竞争力从理论和实践上进行了很好的探讨,但也存在着不足:这些研究主要集中在我国保险业综合和未来规划的层面上,对于当前局面的评价以及如何从当前的竞争力水平发展到更好的水平等问题关注较少。
1. 保险产业竞争力研究方法的确定
对国家保险业层面上的竞争力评价,层次分析法(Analytic Hierarchy Process,AHP)是最适合应用的;它被用于确定各指标的权重。
层次分析法是20世纪70年代中期由美国著名运筹学家萨蒂(Saaty)提出的。这是一种依据序标度,将系统因素按支配关系分组以形成有序的递阶层次结构,通过两两比较判断方式以确定每一层次中因素的相对重要性;然后在递阶层次结构内进行合成,以得到决策因素相对于目标的重要性总顺序,从而为决策提供确定性判据的方法。AHP法本质上是一种决策思维方法,整个过程体现了人的决策思维的基本特征,即分解、判断与综合,便于决策者之间彼此沟通,是一种十分有效的系统分析方法。它既采用具有适应环境变化的灵活性的“相对标度”,同时又充分利用了专家的经验和判断,并能对其误差做出估计。在层次分析法中,比例标度①采用1~9之间的整数及其倒数。用比例标度测量的结果表示为正互反判断矩阵,因而这个矩阵也可以看作是这组元素在此属性下的测度(见表1)。
资料来源:根据张跃进主编《定量分析方法》(人民大学出版社,2002年8月)和风笑天著《社会学研究方法》(中国人民大学出版社, 2001年3月)中的相关内容整理。
2. 保险产业竞争力研究指标的选择
首先,保险公司的数量是一国保险市场竞争情况的重要体现。拥有较多的市场主体则市场行为更为规范,保险市场体系更为完善,消费者的利益可以得到更好的维护与保障。但是,一国所拥有的保险公司数量也仅仅是反映一国保险业竞争力的一个不完全因素,即它所反映的是一国保险业竞争力的一些侧面问题,而不是全部。其次,选择费用支出占净保费比例这一指标来反映一国保险业所投入费用和产生效果的比较。第三,由于保险市场上再保险扮演着极其重要的角色,可以选用一国保险业的分出保费占全部保费的比例作为再保险的指标。第四,一国的保费收入既反映了其在本国的保险发展情况,同时也反映了其在国际保险市场上的相对份额。但是,这一指标在选取的时候其计量单位并不统一,因此用在这里并不妥,最终使用保费收入增长率这一相对指标来反映保费情况。最后,鉴于上述相似的考虑,选择赔付率这一指标来反映一国保险业赔付方面的产出情况。在确定上述有关指标后,就可以应用AHP法对这些指标的权重予以,之后进行加权并求出各国保险业的竞争力得分;在此基础上,可以进行对比和研究,并根据权重的大小对不同的指标给予不同的关注。
二、评价保险企业竞争力的方法
研究我国保险企业层面的竞争力文献主要有:刘子操(2005)从保险企业的角度研究了保险竞争力的培育;[7]林玉良(2002)提出,对于中国人保来说,市场化是提升其竞争力的关键;[8]唐运祥(2002)认为,加快内地保险产业结构调整及实施人才战略是提高我国保险业竞争力的关键因素;[9]钱红等(2002)强调,应从保险公司的市场进入能力、声誉相关能力、功能相关能力、可靠保障能力四方面来培育我国保险公司竞争力;[10]顾锋、周甜(2002)认为,诚信是保险公司发展的核心竞争力。[11]
1. 保险企业层面竞争力研究方法的确定
在保险公司竞争力评价中,决策者及评价者并不仅仅满足于对保险公司的综合竞争力或其组成要素进行排序,还想通过评价活动得到一些对决策有用的信息,如提升企业的竞争力应改进哪些环节以及改进程度如何等。数据包络方法(Data Envelopment Analysis, DEA)在分析保险公司的效率时不必借助于参数假设,而且可以大体上将保险公司区分为有效率的和无效率的两种;它既有评价排序功能,又有提供决策信息的功能。因此在保险公司总公司层面的竞争力分析中,我们选用了数据包络方法进行分析。
2. DEA分析指标的选取
国外研究保险公司竞争力的经典文献,主要是通过相对效率和计量经济学中的多元回归来进行的。首先,有学者研究了保险公司的组织形式对于经营效率的影响,如Cummins等(1999);[12]Cummins,Tennyson和Weiss(1999)还研究了保险公司兼并和合并对于公司效率的影响。[13]其次,Cummins和Weiss(1993)应用计量方法探讨了美国财险公司的竞争力;[14]Yuengert(1993)运用混合正态伽马误差模型研究了美国寿险公司的竞争力。[15]
我国学者应用DEA评估方法研究保险公司也有过一些探索,但也存在一些问题,其中比较大的分歧集中在对保险公司投入和产出指标的选取上。现有文献大致从两个角度来研究保险公司的投入和产出。赵旭(2003)和李心丹等(2003)虽然都没有区分产、寿险,但他们最大的不同在于对保险公司产出的理解是单产出的还是多产出的。[16-17]侯晋等(2004)和施岚(2005)采用数据包络方法与回归方法相结合的思路,对我国财险公司进行了研究。[18-19]现将上述四篇中文文献的投入和产出指标概括在表2中。此外,还有些研究将数据包络方法作为工具,以研究保险企业的竞争力与规模效率的关系,如李陈华、张伟(2005)使用数据包络方法研究了规模不经济情况在中国保险业更具有一般性,但在一定程度上会受到其他因素的影响。[20]
本文认为,保险公司的生产过程是一种多产出的生产过程,在这一点上与李心丹、侯晋的研究相似。但是本文与李心丹一文最大的不同或者说创新,在于将保险公司的产出又进行了扩展;不但是一种多产出的生产,更是一种具有外部性产品的生产,即保险产品公共品属性的特点被我们予以了考虑。这一新思路反映在DEA方法的操作上,就是在产出中新增一项产出指标——社会贡献。如果说将用于实物生产效率研究的DEA方法运用于保险业是一种创新,那么通过该方法多产出的特点,将保险公司的产出从金融产品层面扩充到公共产品层面也可以说是一种创新。
在投入指标的选择上,本文在劳动和资本的选择上沿袭了之前的文献。不过,对资本的选择与国内研究相似,采用了固定资产一项;但对劳动的选择则并没有将原工人数作为一项指标,而是采用了营业费用作为综合衡量人员劳动力投入的指标。特别是在寿险业,引入了佣金支出一项来强化劳动的作用。考虑到转型期中国经济和中国保险市场具有的特殊性,其中重要一点就是路径依赖作用和锁定效果明显,因此在本文中,引入实收资本的概念作为各家保险公司对初始禀赋的衡量。
本文从保险公司经营的特殊性角度来定义产出。首先是经济保障和补偿的职能。商业保险公司的存在就是为了平滑不确定时间为人们生活带来的影响,因此将赔款作为产出指标是合理的。其次是保险业负债经营。为了保持其经营的持续性和稳定性,需要一定的准备金来满足日常和未来的需要,因此准备金一项也可以纳入产出项目。有文章认为,可将两者的和作为产出,我们认为这是不合适的。因为赔款和准备金尽管都是与给付密切相关的,但是两者代表了不同的含义——已经发生的和尚未发生的;正是不确定性本身决定了这两者并不能加总作为一项产出指标。最后,财险公司和寿险公司在产出指标选取中,最后一项是不同的,因为财险公司面临的竞争更加激烈,承保业务很多并不赚钱,因此实现的利润水平对财险公司就显得至关重要;寿险公司长期经营,为了平滑经济周期、通货膨胀以及其他一些突发事件的影响,必须通过投资收益来增加自身实力。
三、评价保险公司分支机构的方法
保险是一种提供商品特殊服务的企业,鉴于保险企业在经营中存在的很多特殊性质(江生忠、邵全权,2005),[21]使用一般研究方法对其进行研究可能会产生不必要的偏差。因此在研究其价值实现的关键环节——分支机构的过程中,更是要注意评价方法的选择。本领域的研究目前较少,不同的保险公司结合自身的需要,有一套相对简单的分支机构评价体系,但缺乏理论性、性和系统性。需要指出的是,保险公司分支机构的竞争力又可以按照公司和地区分为两个层次。首先,一家保险公司系统内部具有很多分公司,这些分支机构是一个研究领域;其次,在某一个具体的城市,很多保险公司都会设置分支机构开展业务,因而在一个特定的地域范围内又形成了一个研究领域。本文提出的方法适用于上述领域。
1. 方法的选择
评价企业经营的方法很多,由于保险公司分支机构的特殊性, DEA方法尽管在研究总公司层面的竞争力方面具有重要的意义并效果相当好,但是由于保险公司分支机构与总公司之间的密切联系,投入产出从概念上存在一定的界定困难。而因子分析方法(Factor Analysis,FA)对于研究分支机构层面的竞争力具有得天独厚的优势:首先,因子分析方法可以引入很多变量,这对于经营琐碎的分支机构来说可以更加全面地考察其竞争力影响因素。其次,因子分析的强项是通过降维达到分类和排名,这样可以将分支机构需要考虑的几十项因素简化为几项因素,便于抓住主要矛盾。再者,因子分析方法十分方便在同一系统内进行排名和比较。最后,作为一种科学有效的方法,因子分析法可以更好地实现系统内鼓励与惩罚的实施。
因子分析方法是一种通过降维以简化数据的多元统计方法。因子分析是将具有错综复杂关系的变量综合为数量较少的几个因子,以再现原始变量与因子之间的相互关系;同时还可以根据不同因子对变量进行分类,通过寻找出一组数目较少、相互独立的公共因子来代替相对较多的、互相关联的原始变量。而选取的公共因子由于能集中反映原始变量所含有的大部分信息,从而起到了简化分析的作用。
尽管因子分析是对初始数据指标的一种浓缩,但是,由于因子分析过程中使用浓缩后的综合因子对原模型进行解释,因此浓缩后的综合因子比初始因子更具有解释价值。
2. 指标体系的设置
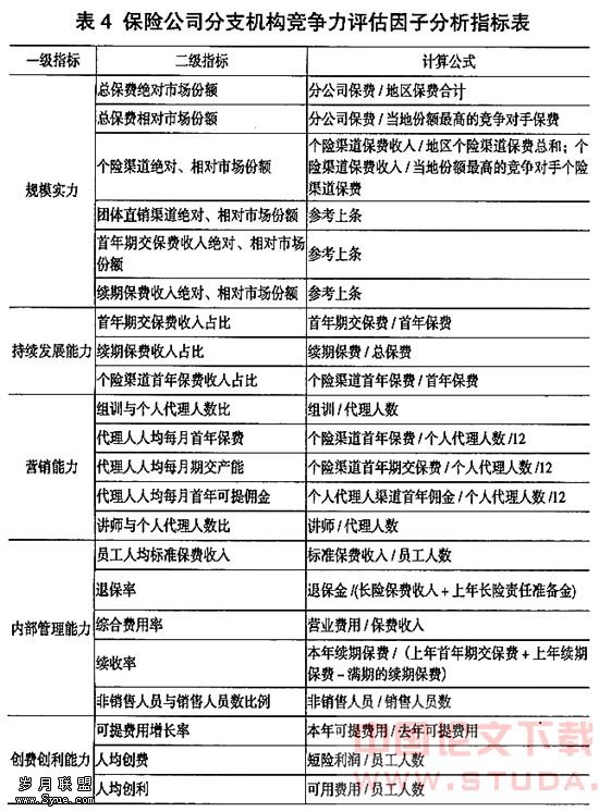
规模实力是构成保险公司分支机构竞争力的重要因素,在城市范围内的保险公司分支机构的规模实力主要依靠市场份额体现。从企业层面看,保险公司的规模包括业务规模和资产规模,具体到分公司则主要体现在业务规模即市场地位方面。因此我们设置了一些与保费结构有关的指标来反映规模实力的影响。
保险公司分支机构的持续能力也可以理解为其潜在的竞争力,代表了一个时间点分支机构内部影响未来竞争力的隐性指标集。影响保险公司分支机构持续发展能力的因素很多,本文对持续发展能力的衡量主要集中在与保费收入相联系的几项指标上。持续发展能力关系到分支机构的长期发展,只有结构合理、资源配置有效、健康发展的分支机构才能不断壮大,才能在激烈的市场竞争中逐步居于优势地位。持续发展能力越强,在某一具体城市中该分支机构未来的竞争力就越强。
代理人在我国寿险市场发展初期获得了规模优势,现阶段依然在起作用。因此,各分支机构的营销能力也就成为了重要的竞争力因素。
内部管理能力体现了保险公司分支机构的经营业绩,是分支机构对总公司所分配费用的运用效率和降低经营风险的能力。它是与总公司紧密相关的,管理能力不高会导致总公司偿付能力下降、市场信心不足,所以提高内部管理能力是衡量各分支机构竞争力的重要因素。
随着我国保险市场的发展,盈利是所有企业目标的核心,也是保险公司的经营理念、管理水平和资源配置水平的最终综合体现;是扩大规模、寻求发展的基础,也是竞争的成效检验。具体到分支机构这一层次,创费创利能力是其竞争力的一项核心因素。分支机构的创费创利能力表明了其在经营动态过程中的长期安全性来源,是财务是否稳定、安全的标志,是多项财务指标共同作用的结果。该组能力指标的大小决定了一家分支机构的成功或失败,特别是在不同城市分支机构规模相当悬殊的格局下,创费创利能力的高低更能体现竞争力水平的高低。
鉴于上述对保险公司分支机构竞争力的基本判断,我们给出保险公司分支机构竞争力评估因子分析指标体系(见表4)。当然,实际工作中数据可能并不好获得。需要指出的是,以往衡量保险公司竞争力的指标是以绝对数为主,但由于我们在分支机构这一层次选用因子分析方法进行研究,为了更好地突出各家分支机构的实际表现情况,我们将很多反映绝对规模的因素转化为相对数。②
四、结论
综上,本文已从保险产业、保险企业和保险公司分支机构三个层次考察了研究我国保险竞争力的方法。在此需要说明的是,研究方法并不是静止不动的,而是根据我们研究的需要可以灵活变化的工具。本文并非要将研究保险竞争力的方法锁定为三个层次、三种方法上,而是试图为我国保险竞争力研究层次与方法不十分明朗的研究环境进行一些研究思想的传播(即对保险竞争力的研究是要“分层次、选方法”的),并从笔者平日研究的角度进行解答,仅此而已。
————————
注释:
① 比值标度用于在某一准则或属性下对一组元素两两比较的相对强度的测定。
② 尽管在因子分析初始阶段也会通过对数据的标准化处理平滑数据,但是我们认为,那样的平滑处理并不足以反映出保险公司各家分支机构的实际表现情况,因此在初始指标的确定阶段就对其进行相对数的处理。
————————
:
[1]石新武. 开放条件下的保险业竞争力[M]. 北京:财政出版社2004:83.
[2]裴光. 中国保险业竞争力研究[M]. 北京:中国金融出版社,2002:1-26.
[3]吕宙. 竞争力中国保险业发展战略选择[M]. 北京:中国金融出版社 2004:39-46.
[4]石新武. 开放条件下的保险业竞争力[M]. 中国财政经济出版社,2004:470-750.
[5]林江. 引入外资后中国保险产业组织研究[M]. 北京:中国社会科学出版社,2005:292-307.
[6]方芳. 中国保险业的对外开放与竞争力分析[M]. 北京:中国金融出版社,2005:101-209.
[7]刘子操. 保险企业核心竞争力培育[M]. 大连:东北财经大学出版社,2005.
[8]林玉良. 入世后中国人保竞争力研究[J]. 中国保险管理干部学校学报,2002,(4):5-6.
[9]唐运祥. 论经济全球化与内地保险业的发展[J]. 保险研究,2002,(4):4-6.
[10]钱红. 论入世后中资保险公司核心竞争力的培育[J]. 保险研究,2002,(10):9-11.
[11]顾锋,周甜. 诚信是保险公司发展的核心竞争力[J]. 保险研究,2002,(8):7-8.
[12] Cummins, D, MA Weiss, and H. Zi. Organizational Form and Efficiency: An Analysis of Stock and Mutual Property-Liability Insurers[J], Management Science, 45: 1254-1269. 1999
[13] Cummins, DJ, S. Tennyson, and MA Weiss. Consolidation and Efficiency in the US Life Insurance Industry[J], Journal of Banking and Finance, 23:2-4 (1999), 325-357.
[14] David Cummins &Weiss.Measuring Cost Efficiency in the Property-Liability Insurance Industry[J]. Journal of Banking and Finance 17, pp. 463-481.
[15] Andrew M. Yuengert. The measurement of efficiency in life insurance: Estimates of a mixed normal-gamma error model[J],Journal of Banking and Finance 17(1993)483-496.
[16]赵旭. 关于中国保险公司市场行为与市场绩效的实证分析[J]. 经济评论,2003,(4):118-122,128.
[17]李心丹. 基于DEA方法的保险公司效率分析[J]. 管理科学,2003,(3):7-8.
[18]候晋,朱磊. 我国保险公司经营效率的非寿险的实证分析[J]. 南开经济研究,2004,(4):108-112.
[19]施岚. 我国财产保险业技术效率分析[C]. 中国保险业发展报告,2005:185-207.
[20]李陈华,张伟. 企业规模VS效率:对中国保险企业的DEA经验研究[J]. 系统工程,2005,(9):37-41.
[21]江生忠,邵全权. 保险公司若干问题特殊性的研究[J]. 保险研究,2005,(5):10-16.











