试论会计信息生产社会化的必要性
来源:岁月联盟
时间:2010-06-30
一、会计需求的演变
(一)会计需求的演变
会计是伴随人类的生产活动而产生和的一种实践活动。它的目标是满足人类的生产活动的需要。随着人类生产发展水平的提高,剩余物品的出现,为了合理分配这些物品,萌生了人类最早的计量、记录观念与行为。而后,奴隶制国家的建立,把会计作为国家行为,产生了官厅会计及其职能部门,在当时的国家财政组织体制中,设置了会计部门,配备了会计官员,在会计事项处理方面采用了一定的会计方法,并有了一定的规范,会计工作已能够正常展开。
今天的会计工作形式与理论主要起源于商品经济兴起与初步发展的年代,我们常把它称之为“传统会计”。传统会计理论局限于从“会计主体”内部建立起会计理论,是有其根源的。首先,会计人员历来受雇于,使其习惯于从“会计主体”内部进行思考,会计必须基于业主产权的立场,建立会计理论和方法体系;其次,会计理论起源于企业会计的历史,以为会计理论似乎只能从“会计主体”内部出发,但实际上现代会计理论形成之初就是建立在社会经济活动的背景和基础之上的,当时,“会计主体” 概念的产生是由于需要区别企业与个人的资产,也就是在社会经济活动的空间中划分出属于“会计主体”的局部空间。
随着化的进程,特别是商品经济的高度发展,股份有限公司的出现,企业的所有权与经营权分离,企业在经营上相对独立。会计理论已经从“业主产权主体”会计理论发展为“企业产权主体”会计理论。这时“会计主体” 的概念是独立的,但是会计并没有脱离从个体出发建立会计理论和方法体系的观念。
(二)当前对会计的需求
商品经济的发展,使经济活动达到了空前繁荣的程度,会计也随之迅速发展,各个利益相关者对会计的需求各有不同,同时,也在一定程度上制约会计的发展。
第一,企业的所有者或潜在的投资者需要全面了解企业的财务状况和经营成果,以便决定是否向某一企业提供资源。第二,企业的经营管理者需要依据会计信息,分析评价企业的财务状况和经营成果,据以改善经营管理,提高企业经济效益和竞争能力。第三,债权人要求企业提供相关会计信息,以了解企业举债经营及资金流转等状况,并作为他们判断公司偿债能力及本身信贷决策的依据。第四,供应商要根据会计信息,分析企业的营运能力以决定是否继续与该企业保持业务关系。第五,客户关心商品和劳务的质量及售后服务情况,通过分析有关会计信息,可以做出是否继续与该企业保持购买关系的决策。第六,企业雇员需要评估企业的经营状况和发展潜力,为此,他们要获取和了解会计信息以坚定他们为企业服务的信心。第七,政府和其他一些机构通过企业的信息反馈,了解企业资产运营及社会资源配置情况,从而进行宏观调控和制定相应的经济政策法规。
不同的会计信息需求者,对会计信息需要各有差异;甚至在同一类别的信息需求者中,所需要的会计信息内容也有差别。这样,各种会计信息使用者的需要都会在不同程度上影响会计工作和会计理论的形成与发展,而且推动、制约着会计活动。但是,各个方面普遍均能使用会计,则更明显地表明了会计的技术性属性。
二、从个体出发的传统会计活动存在的主要问题
传统的会计信息生产模式已经使用了几千年,在以个体会计信息需求为主的年代,其基本还是有效的,但从个体出发的传统会计活动也存在着一些问题:
首先,从个体出发的传统会计活动不能确切描述经营活动中的经济联系。这是因为,社会经济活动不仅是个体行为,更是一种经济联系,是两个以上个体互为前提、互为条件的联系活动。无数相互交错的个体之间的个体活动联系,构成社会的经济活动。全面、正确地描述和记录经济活动必须考虑它们是一种经济联系,同时记录双方经济行为及相应的经济活动联系内容。这样才能更客观地反映经济活动,准确、真实地描述经济活动,这即是从社会化的角度描述经济活动。
其次,任何一项经济活动的参与者双方互为参照,是相互依存、不可分割的。个体性地描述经济活动的会计信息,割裂了经济活动的社会联系,造成会计信息的不可验证性。会计信息的不可验证性,难以保证会计信息真实,是不能防止会计信息失真的基本因素。
再次,从个体出发的会计信息需求、生产和使用之间存在较大的矛盾。即,会计信息的来源是社会性的,会计信息的需求和使用是社会性的,会计信息是一种公共产品。但是,会计信息的生产是个体性的,个体性的会计信息生产与社会性公共产品之间没有直接的经济利益联系,产生了信息生产成本可能没有相应效益回报的矛盾,使得个体性的会计信息生产没有积极性,很容易出现在个体利益驱动下生产虚假会计信息的现象。
从经济活动的全局空间或个体行为的局部空间出发的不同,将导致不同的理论体系和观点。这是由空间问题引起的会计理论上的分歧。所以,应该研究会计信息生产的社会性问题。对传统的从个体出发的会计活动,至少应该充实其信息内容,保证其对经济活动记录的真实性。此外,会计信息化和化也要求会计信息生产社会化。
三、会计信息生产社会化的必要性
当前知识经济所引起的技术资产日益重要,以及机网络信息处理技术与经济活动的密切结合,造成经营活动形式、经济组织方式、投资(和融资)渠道和资产构成等的多样性。它们需要会计能够全面地予以反映,提供满足需要的会计信息。但是,传统会计把反映社会经济活动局限于个别“会计主体”的内部,不能充分地反映经济活动的信息,因此,要求对传统会计进行变革。由此,探讨会计信息生产的社会化,已经显得十分必要。它体现在以下方面:
(一)防止会计信息失真
由于会计信息具有公共品的性质。企业会计信息的个体性生产,对于没有相应回报地生产公共信息产品,缺乏积极性,因此会计信息的质量难以得到保证。传统会计准则是从建立一系列社会公认的会计准则,对会计行为进行约束,并不能完全保证会计信息的真实性。这一方面说明了会计建立在“会计主体”内部基础上的观念是存在问题的,同时也从另一个角度证实了会计应该以社会为背景和以社会经济活动为基础才更加可行。会计的社会化,才更有可能记录相互交错的经济活动信息,才能更好地保证社会监督的高效率。
(二)克服会计信息的不对称
信息不对称是指在经济活动中有一些人可能比其他人具有信息优势。在手工作业条件下的传统会计制约了会计信息处理的速度,必然造成会计信息生产不及时与传递的延迟。因此致使各种会计信息的使用者在收到信息的时间上存在一定差异,从而造成其所采取的决策与行动的效果不同。网络化的信息处理技术具有处理会计资料速度快、准确度高等优势,可以很好地解决信息传递的延迟和信息生产的不及时问题。而这些也需要通过社会化的会计信息生产才可能解决。
(三)解决信息来源、使用与生产之间的矛盾
不同的会计信息需求者对会计信息的需求不同,但是其共性是要求会计提供真实、可靠、及时的会计信息。而起源于个体需求的会计,不能满足社会的需求:首先,会计信息的个体生产者不会为了满足社会性的需求而增加信息成本。所以,受利益驱使的个体性会计信息生产无法制约,不能保证信息的真实性。其次,反映社会活动及其各个个体的经济状况,需要从经济活动中各个个体之间的经济联系出发,方能真实、充分地描述社会经济活动及其各个个体的经济状况,否则缺少可验证性。所以,应该从解决不同需求、成本问题和验证性等问题入手,把个体性的会计信息生产模式转化为社会性的会计信息生产模式。
(四)满足社会和国家对经济活动管理、调控的需要
以“会计主体”为基础的会计活动,记录与反映的是 “会计主体”的内部信息,不能反映各个“会计主体”之间的联系,难以全面反映社会经济活动情况。但是,出于社会和国家对经济活动管理、调控的需要,不仅需要会计信息的真实,同时也需要了解社会经济活动中各部门、各行业之间的联系,以便正确地掌握它们之间的需求、供应关系,地制订经济政策,合理地调配资源。因而,出于社会对经济活动调控的需要,也要求建立以社会为背景和基础的会计。而且,在化的信息处理技术条件下,采用社会化的会计信息生产模式,有条件且有能力满足社会和国家对经济信息更高层次的需求。
(五)节约信息生产的成本
经济活动的基本原则之——就是节约费用,增加效益,目前有许多聘用代理记账的会计服务公司,这则反映了会计信息生产社会化的一种趋势。在会计服务公司里,会计人员按照社会经济活动的共同要求建立会计理论和方法体系。对于会计服务公司的会计工作人员而言,“会计主体”的概念只是区别不同实体的观念。可以说,会计服务公司的工作,为会计以社会背景和以社会为基础而进行的会计工作,进行了实验,提供了研究会计社会化的基本条件。
由上述可知,指导社会所有会计活动的理论建立在个别“会计主体”基础上是不合理的,会计理论的研究应该从社会背景和基础出发。从社会经济活动情况出发研究会计理论,方能了解、反映社会对会计工作、会计信息以及会计工作目标的需要,建立满足社会需要的会计理论。因此,会计信息生产社会化尤为必要。
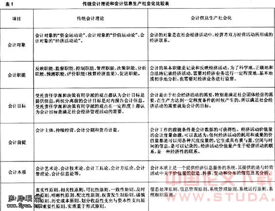
四、传统会计理论与会计信息生产社会化的比较
会计活动的根本目标是提供真实、可靠、及时的企业经济活动信息。会计信息的真实性和可靠性是保证信息使用者做出正确决策的前提。传统的会计信息生产的模式已经运行了几千年,在以个体会计信息需求为主的年代,基本还是有效的。但是,当会计信息的需求转化为以社会需求为主的时候,暴露出会计信息失真以及信息不对称等问题。如何克服会计信息失真,仍需要进行深入的会计理论研究与会计实践验证。
从理论上分析,会计信息生产的社会化模式有着明显的优点,这是因为它可以解决会计信息失真、克服信息不对称等问题,同时可以降低信息生产的费用。表1从六个方面对传统会计理论和会计信息生产社会化进行了比较。
由表1可知,会计信息生产社会化的思想是建立在会计社会化思想的基础上的。会计社会化所指的是以社会为背景的会计,将会计信息生产转变成社会化信息生产的活动,将会计理论建立在社会经济活动的基础上。会计信息生产社会化的思想,可以从两种途径上构想。一是在传统的会计信息处理基础上,扩充会计信息的内容,同时强化会计信息的社会监督与审查,可称之为传统会计个体信息生产扩展的模式。二是重构会计信息生产过程,建设会计信息社会化的机构组织及相应的信息系统,这是一种彻底变革的方式。前者可以缓慢推进,但是其社会监督与审查仍然是一种难题。后者需要认真分析、科学规划,同时下大力气实施。
主要
[1]王文莲.电算会计原理、程序设计与实验[M].上海:立信会计出版社,2002.
[2]吴水澎.会计理论研究[M].北京:中国财政经济出版社,2000.
[3]葛家澍.会计信息丛书第四辑[M].北京:中国财政经济出版社, 2001,
[4]吴旺盛.论网络时代会计目标下的会计业务流程重组[J].会计研究,2000,(6).
[5]肖泽忠.大规模按需报告的公司财务报告模式[J]会计研究,2001, (1).
上一篇:网络时代财务会计的新思维
下一篇:会计诚信缺失的心理分析及对策研究











