盾构隧道管片衬砌裂纹病害整治技术
摘 要:根据广州地铁三号线某盾构隧道区间管片衬砌裂纹病害整治施工实例,对盾构隧道在运营过程中管片出现裂纹的原因进行了分析,提出了病害整治原则,并进行了管片裂纹处理和管片加固处理方案比选,确定了采用粘贴碳纤维布进行管片加固的方法。
关键词:盾构隧道,管片裂纹,地质,粘贴碳纤维布
1 隧道概况及工程条件
开工于2002年6月30日的广州地铁三号线某盾构隧道区间全长4.77 km,区间隧道于2006年6月6日全线贯通,12月31日全线通车运营。采用德国海瑞克Φ6.28土压平衡盾构机掘进,装配式管片衬砌。管片外径为6 m,内径为5.4 m,管片厚为0.3 m,环宽为1.5 m,采用5+1块错缝拼装形成管环衬砌。
1.1 地面环境
该区间左线管片(1 662环~1 724环)受损隧道段的里程为ZDK27+294~ZDK27+387,隧道上方地面为9层建筑物,建筑物的基础为15 m~20 m深的锤击贯入桩,地面环境复杂。
1.2 地质情况
管片受损隧道段隧道覆土约29 m~30 m,洞身范围为5H-2花岗岩硬塑状或稍密状残积土,风化剧烈,遇水易软化崩解,洞底围岩为6H花岗岩全风化带。通道上方分布有5H-1,4-1,3-2,2-2等砂质黏土,地层比较软弱。
2 管片裂纹病害情况
隧道投入运营快1年后,在2007年11月2日发现了左线1 662环~1 724环隧道段环号为偶数的管环管片11点位的管片内表面出现了不同程度的纵向裂纹,该受损隧道段施工时间为2005年12月17日~12月28日。具体裂纹情况如表1所示。

3 管片裂纹出现原因
1)列车长期振动造成隧道周边土体软化,侧向抗力降低,顶部弯矩增大。2)隧道埋深较大,达到29 m~30 m,且地质极为软弱,隧道覆土荷载造成了作用于隧道顶部的荷载较大。
4 病害整治方案比选
4.1 病害整治原则
1)需要继续长期监测以判断围岩是否已经收敛稳定,病害整治应不影响对隧道收敛的长期监测;2)目前隧道已投入运营,病害整治措施应尽量减少对行车的不利影响;3)隧道内设备、管线较多,病害整治措施应考虑设备、管线的影响;4)病害整治方案应考虑对隧道监测的影响;5)病害整治方案应能满足管片加固的要求,加固后管片裂纹不扩大、不增加。
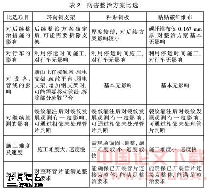
考虑到病害整治原则,对环向钢支架、粘贴钢板、粘贴碳纤维布3个方案比选如表2所示。

综上比较,粘贴碳纤维布能够达到病害整治要求,施工难度小,速度快,且对后续整治影响较小。因此,病害整治采用粘贴碳纤维布方案。具体处理思路为:首先采用改性环氧浆液压力注浆封闭裂纹,以恢复结构的整体性,然后采用粘贴碳纤维布进行加固处理,完成后在其表面涂刷纵横两道环氧保护膜,碳纤维布规格为300 g/m2。
5 粘贴碳纤维布加固
5.1 管片裂纹灌浆施工
1)作业平台:采用运营巡检维修作业小车作为施工作业平台;2)在管片顶部、底部表面和板底分别沿裂纹凿“V”形缝,深度15 mm~20 mm,清洗干净后采用结构胶粘剂封闭裂纹;3)在管片表面沿裂纹每隔400 mm~500 mm(包括裂纹端部)埋设一个灌浆嘴;4)采用改性环氧浆液从裂纹一端开始进行灌浆封闭;5)对于冒浆的灌浆嘴,应及时封口;对于没有冒浆的灌浆嘴,逐个灌浆;6)拆除灌浆嘴,采用结构胶粘剂修补拆除部位;7)清理场地,完成裂纹灌浆工作。
5.2 粘贴碳纤维布施工[2]
1)施工作业平台。采用运营巡检维修作业小车作为施工作业平台。
2)混凝土基面处理。在粘贴碳纤维布的部位,先采用砂轮机对混凝土基面进行打磨处理并清除粉尘,最后用基面清洁剂清洁一次混凝土基面,使混凝土基面基本平整、洁净、干燥。
3)混凝土转角处理。遇到混凝土转角时,应打磨转角成圆弧状,圆弧半径应一致且不宜小于20 mm,不得小于10 mm。
4)材料准备。按设计尺寸要求切割碳纤维布,按配合比要求配制粘结剂,粘结剂必须充分搅拌均匀。
5)粘贴碳纤维布。在混凝土基面涂刷胶粘剂,要求全表面满布,不得遗漏。碳纤维布粘贴就位后,采用刮刀刮压碳纤维布表面,使胶粘剂渗出碳纤维布,然后在碳纤维布外表面再涂刷补充粘结剂,并采用刮刀进行充分的刮压,排出内部气泡,使碳纤维布平直并被胶粘剂浸透。
6)养护。施工完成后,应做好保护工作,不得拉扯碰伤碳纤维布。待粘结剂已经基本凝固后,方可进入下一工序的施工。
6 病害整治效果
受损段隧道在2007年12月底完成了管片裂纹灌浆和粘贴碳纤维布这两项整治措施,同时对受损段隧道进行收敛监测、裂纹宽度变化监测、以及环片拱顶与底板沉降监测。截止2008年2月20日,经过整治处理后近50 d的监测数据表明,管片的裂纹宽度和裂纹数量都没有变化。
7 结语
由于地质水文条件等工程环境的复杂性,加上盾构法施工在国内运用时间较短,设计和施工方面难免存在欠缺,因此,盾构法施工的盾构隧道在运营过程中会存在管片开裂、接缝漏水等病害。该工程的实践表明,采用改性环氧压力灌浆封闭裂纹和粘贴碳纤维布加固管片的方法整治盾构隧道在运营中管片出现裂纹病害是一种行之有效的方法,为今后类似工程提供了一定的借鉴。
:
[1]CECS 25∶90,混凝土结构加固技术规范[S].
[2]CES 146∶2003,碳纤维片材加固修复混凝土结构技术规程[S].
[3]王林民.盾构隧道管片拼装技术[J].山西建筑,2007,33(1):307-308.











