SCM供应链管理
【摘要】随着信息技术的飞速和互联网技术的普遍应用,信息化正在和将在多大的程度上改变着我们的和管理是一个任何人都难以回答的问题。进入新世纪以后,全球化的趋势在增强,全球一体化的步伐在加快,竞争更加激烈,竞争的形式已由企业之间的竞争转变为供应链之间的竞争。本文将从供应链管理涵义出发对供应链管理做一个简要介绍。
【关键词】 SCM供应链管理 企业信息化 ERP企业资源计划
随着竞争的激烈和市场的完备,企业将面临着一个两难的处境,一方面随着资源在全球范围的流动和配置大大加强,企业面临的国内和国际市场的竞争更加激烈;另一方面企业在材料、人工等等生产方面可供降低的余地已经很小或者说已经没有余地。基于这些方面的考虑,作为市场竞争主体的企业,必须与时俱进、开拓创新。要坚持不断的制度创新、科技创新和管理创新。供应链管理(SCM)就是应对越来越复杂经济环境的企业竞争和管理的工具。本文主要介绍SCM的内涵,并对SCM的我国的发展前景做出一个展望。
一、SC供应链及其SCM供应链管理的涵义
供应链管理SCM(Supply Chain Management)这一名词最早出现于20世纪80年代是由咨询业提出来的。后来,又引起学术界的注意,20世纪90年代初期,学术界试图给出一个SCM的概念架构。
尹文斯的定义是“供应链管理是通过前馈的信息流和反馈的物料流及信息流,将供应商、制造商、分销商、零售商,直到最终用户连成一个整体的管理模式”。
菲利普认为:“供应链管理不是供应商管理的别称,而是一种新的管理体制策略,它把不同企业集成起来以增加整个供应链的效率,注重企业之间的合作。”
供应链世界给出的定义:“供应链管理是从提供产品、服务和信息来为用户和股东增添价值的,从原材料供应商一直到最终用户的关键业务过程的集成管理。”
而美国供应链协会对供应链的概念给出了最权威的解释:“供应链,目前国际上广泛使用的一个术语,它囊括了涉及生产与交付最终产品和服务的一切努力,从供应商的供应商到客户的客户。供应链管理包括管理供应与需求,原材料、备品备件的采购、制造与装配,物件的存放及库存查询,订单的录入与管理,渠道分销及最终交付用户。”
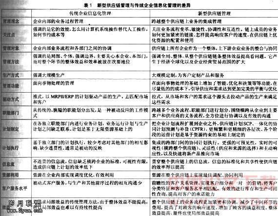
由以上定义可以看出,它们的基本思想都强调一种集成的思想,把供应链各个环节都包括在内并实现有机结合以实现整体效率最高的目标。
供应链管理是指对整个供应链系统进行计划、协调、执行、控制和优化的各种活动和过程,供应链管理的内容是提供产品、服务和信息来为用户和股东增加价值,是从原材料供应商到最终用户的关键业务过程的集成管理,它的主要目标是要将客户所需的正确的产品(Right Product)能够在正确的时间(Right Time)按照正确的数量(Right Quantity)、正确的质量(Right Quality)和正确的状态(Right Status),以正确的价格(Right Price)送到正确的地点(Right place),并实现总成本最小。
当供应链上的成员不断增加时,该供应链的管理也变得非常复杂。供应链中的每个环节都能利用上下游间的相关信息来协同的进行管理,实现产品从起点开始就以尽可能快的速度,最小的成本和更为完美的供需平衡流向客户的最终目标。
二、在我国应用的展望
供应链管理在我国尚处于起步阶段,只有少数大型企业集团如联想、海尔和华为实施了供应链管理,真正带动整个产业的供应链管理和协同运作还有待时日,但是我国企业在信息化的普及方面如ERP、CRM等等已经打下了良好的基础。相信在不久的将来供应链管理定会在我国取得长足的。











