灵捷时代企业物流能力分析
[摘 要] 全球化的市场格局决定物流已成为影响经济的重要因素。我国在大力发展物流的同时,应强调物流能力的 培养和衡量。本文提出物流能力的含义,并给出适应当今社会发展的物流能力评价体系,最后通过案例分析指出了我 国物流能力中存在的问题。
[关键词] 物流能力;要素;商务
随着经济全球化发展和我国已快速成为制造业大国的现实,物流已成为经济发展的重要保障。但物流中承担运输、仓储、搬运、包装、配送等协作的物流服务仍存在一定的能力约束或能力差距,其能力的不确定性和能力概念界定的模糊大大限制了物流的整体发展水平和运营的绩效。国外学者在20世纪80年代就开始了物流能力的研究,其成果有助于分析制约企业发展的关键——物流能力,制定和实施有效的物流战略。
一、企业物流能力含义
目前,对物流能力的理解主要集中在企业层面,是针对企业开展所有与物流相关的运作过程而言的。对物流能力的定义有多位学者从不同的角度进行了定义。Donald Bowersox认为,物流能力取决于物流成本,企业依靠物流能力获得竞争优势;马士华认为,物流能力是物流系统的物质结构(如配送中心数量与规模、运输能力、分拣处理设备的能力等)所形成的客观能力以及管理者对物流运作过程的组织与管理能力的综合反映;汪鸣、冯浩认为,物流能力是在对物流的计划、控制及过程中实施的能力,有静态能力、动态能力和综合控制能力;潭美清提出,物流能力是物流供给主体提供物流服务的能力。
二、灵捷时代的企业物流能力分析
1.物流能力分析的重要性
(1)市场结构的多样化。我国在2004年、2005年全社会实现物流总额增幅均在30%左右,尤其是以长三角、珠三角、环渤海区域物流一体化为代表的区域物流发展迅速。同时,加入WTO也迫切要求物流企业的快速成长,以适应全球经济发展的需要。我国物流产业由于体制制约、设施落后、服务滞后、管理不善等多种因素的影响,物流的发展仍然处于初级阶段,专业化程度较低,经营粗放特别是协调运行能力较弱,服务意识不强,物流成本高,物流周转速度慢,物流能力较低,如何认定企业的物流能力并调整该能力对企业的发展尤为关键。
(2)分工与交易的需求。分工是经济增长的源泉,分工水平由市场大小决定,而市场大小由运输的效率决定。专业化与分工是紧密相连的概念①,专业化就是一个人或组织减少其生产活动中不同职能的操作种类,或者说就是将生产集中于较少的不同职能的操作上,专业化和分工越是发展,一个人或组织的生产活动越集中于更少的不同的职能操作上。杨小凯②提出了交易费用和分工演进相结合的思想,分工和深化增加了用于协调分工的劳动者成本,即交易成本。所以,分工的深化促使收益递增,分工决定企业各自具有不同的核心物流能力。
(3)高速经济发展的需求。信息化时代,对物流能力的要求已远远超出物流的基本功能要素,物流运作中呈现的化组织、多式联运方式、过程优化、过程监控等要求对新时代的物流能力将提出诸多与时俱进的新要求。
2.传统物流能力构成要素及其局限性分析
物流能力构成要素研究的代表机构是密歇根州立大学全球物流研究团队(MSUGLRT),在其1995年的研究中从供应链和全球视角阐述了物流能力所具有的一般性、普遍性、动态性和关联性,并通过对北美、欧洲和太平洋地区17个国家的111个企业的采访,从32种可能形成物流能力要素中确定了17种通用的物流能力,如表1所示。

该物流能力要素的研究为今后的相关研究奠定了坚实的基础,但鉴于当时的环境,其物流能力的研究有多处局限。
(1)该物流能力是建立在单个企业角度而非供应链角度,缺乏对供应链整体物流能力的整合。
(2)对信息技术的使用缺乏深入研究,上述能力仅涉及信息技术和信息共享,信息技术的使用过于宽泛。在后续Cliuton和Closs的研究中增加了电子数据交换(EDI)能力,可以看出是后人的修订。
(3)缺乏对服务能力的描述,未体现物流的服务观。在后续Ellinger等人研究中提出客户的响应速度、客户服务水平、递送的准时性、质量的稳定性以及延迟或者短缺的提前通知,也可看出是后人的修订内容。
(4)未体现物流流动的网络化和信息网络化,未将物流能力与Internet信息的流动手段相结合。而实际上在交易方式、数据共享和顾客响应等方面Internet已成为重要手段,并有效推动了物流能力的提升。
(5)缺乏对物流柔性和创新能力的体现。在顾客需求定制化和个性化的今天,柔性能力已极为突出。同时,经济的全球化也要求物流能力不断创新,物流是智慧的体现,物流活动中充满了创新。
三、灵捷时代物流能力的要求
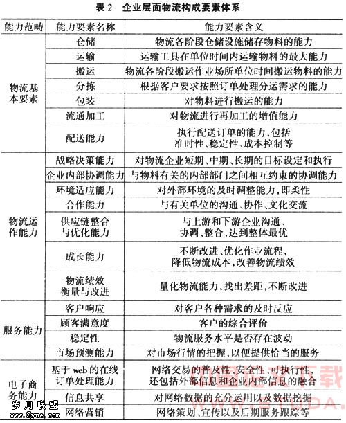
通过上述对传统物流能力的要素和局限性分析,整合我国现阶段物流发展的相关研究成果,根据物流要素的性质,提出物流能力的构成要素包括物流基本要素、物流运作要素、物流服务能力要素和电子商务能力要素,如表2所示。

四、物流能力测评及分析模型
1.指标值的确定。本指标值的确定事先制好调查问卷(或问题清单),填写问卷(或回答问题)均采用5分制,对其中的定性指标,采用高标定位法,即首先选定一个标杆企业作为赶超对象的企业,将该标杆企业的各分值均定为最高分5分,本调查问卷的标杆企业为海尔集团。
3.指标权重的确定。指标体系中各层次中的每一个指标,其重要性程度不尽相同,确定好指标权重,对物流能力的准确测量和分析具有重要意义。由于本指标体系的指标个数较多,采用层次分析法确定其权重。
其主要步骤是:(1)确定比较矩阵,请专家对指标两两比较其相对于上一层所从属指标的重要性之比,由比值构成比较判断矩阵;(2)层次单排序,用方根法每个矩阵的最大特征值及相应特征向量,将特征向量归一化,并对矩阵进行一致性检验;(3)层次总排序,自上而下分别用每一层的每个指标相应的归一化特征分量作权,乘以下一层其支配的每一个指标的特征分量,便得到下一层指标的组合权重,最下一层的组合权重即为所求。在总排序的过程中,还要进行组合的一致性检验。
五、实例分析
我国某大型家电生产制造企业(简称A企业)自20世纪70年代投产以来,已成为国内知名家电制造企业,其主要产品冰箱畅销国内外。近年来随着国际竞争的加剧,产品的更新换代和产品价格的高低直接影响企业产品的市场占有率,为提高产品的竞争优势,企业在加大新产品研发的同时,对产品成本的各个环节逐一改进,进行了一系列蓄势整顿。本主要针对影响物流成本的物流能力进一步分析,并与国内主要竞争对手B企业、C企业进行对比分析。
首先,请专家对指标体系中各指标重要性进行两两比较,确定了比较矩阵,由此采用层次分析法计算出各能力的指标权重,然后对A、B、C三个企业的各能力进行5分制评价打分,确定了指标值,并进行各层面的加权平均,如表3所示。

为了更直观地进行比较,将各层面的综合评价值除以相应权重转换为全部值,如表4所示。
结果分析:
1.企业A为知名企业,其物流基础扎实,物流要素呈现高分趋势,但其物流运作能力欠佳,主要体现我国国有企业的“大而全”,物流分工不明确,各部门之间存在严重扯皮和低效率情况,物流服务能力差,客户意见不断,不能有效地实现客户反应和对市场的准确把握。鉴于此,建议对物流进行彻底的整顿,从体制上进行革新。
2.企业C的商务能力呈现较强态势,有效地弥补了该企业的物流基础能力不足现象,其电子商务能力和物流运作能力以及服务能力均呈现正效应。这说明,在信息时代,企业电子商务的实施已成为当务之急,物流企业可通过信息化途径迅速占有市场、赢得客户并提高管理效率。
3.三个企业可以通过物流联盟来实现“共赢”,A、B、C三个生产性企业均有较强的物流实力,为了提高企业的核心竞争力和降低投资成本,企业之间可以采用联合战术,有效地利用现有资源,避免资源浪费。
4.三个企业的物流运作能力均不是很高,整体水平为初级,可考虑引入第三方专业物流公司,将企业内物流和企业外物流分为两个部分,分别承包给相应的专业公司,由第三方物流公司为企业度身定做物流方案,企业与第三方物流公司形成良好合作关系,可使企业轻装上阵,强化新产品的开发并提高产品质量,这在国外已有较多先例。
5.物流企业的能力是个综合因素,物流基本要素只是其中的一个方面,要想提高企业物流能力,应从物流基础要素、物流运作能力、物流服务水平和电子商务能力几个方面均衡,同时这几个方面的能力之间也是互相制约,缺一不可的。
六、结束语
本文对现阶段企业层面的物流能力进行了分析,并提出了具体的评价体系,对企业认识自身现状和调整改进有较大价值,文章中的能力指标体系也适用于第三方物流企业。但本文未涉及供应链角度的物流能力研究,同时对如何实现上述物流能力、发展和创新物流能力的机理和方法以及约束条件下物流能力的研究尚未深入,需要进一步探讨。
参考:
[1]Stanley E Fawcett,Linda L Stanley,Sheldon R Smith. Developing a logistics capability to improve the performance of international operations.Journal of Business logistics,1997.4.
[2]林国龙.物流管理——供应链过程的一体化[M].北京:机械出版社,1998.
[3]马士华,孟庆鑫.供应链物流能力的研究现状及发展趋势[J].计算机集成制造系统,2005,(3).
[4]汪鸣,冯浩.我国物流业发展政策研究[M].北京:计划出版社,2002.
[5]马士华,陈习勇.供应链环境下的物流能力构成及其特性分析[J].管报, 2004,(7).
[6]杜纲,姚长佳.企业能力的关键维度及分析模型[J].天津大学学报, 2002,(6).











