寿险营销渠道创新:直复营销模式在我国的应用
来源:岁月联盟
时间:2010-06-28
关键词:寿险营销;渠道创新;直复营销
Abstract: The article especially focuses on talking about how to make use of Direct Marketing which is one of the innovative marketing models on the life insurance market. Meanwhile, it points out the advantage of Direct Marketing through comparing with the traditional marketing model, and the forehead and limiting condition of that Chinese life insurance companies launch Direct Marketing. Aim to offer some new thought to life insurance companies on marketing innovation.
Key Wards: Life Insurance Marketing; Channel Innovation; Direct Marketing
寿险营销渠道是指寿险产品从寿险企业向保户转移过程中所经过的途径。对于寿险公司来说,选择适当的寿险营销渠道,不仅可减少寿险公司经营费用的支出,而且还会促成寿险产品的销售。然而各家保险公司在传统营销渠道上竞争激烈,如何进行营销渠道的创新,以新颖和高效的方式去抓住顾客,使自身在激烈的市场竞争中立于不败之地,已经成为当前困扰各公司关键问题。本文着重阐述直复营销这一创新销售模式于寿险业运用,旨在为寿险公司的营销渠道创新提供一些新思路。
一、直复营销的内涵
直复营销(Direct Marketing)最初是在零售业、通讯业的快速和激烈竞争中产生的,由于其成本低廉、针对性的准确销售以及过程有效监控的特点,逐渐成为广泛推行的销售模式,而国外寿险业也正是看到这些优势,在逐渐恶化的激烈市场竞争的压力下,开始摸索这种有效销售模式。由于寿险产品的特性,国外寿险业开展直复营销是从直邮开始的,随着媒体的多元化、成熟化到媒体发展、电子商务时代的到来,逐渐在美国和西欧保险业发达国家广泛推广,多渠道营销逐渐成为各家保险公司的营销策略焦点。[1]
据美国直复营销协会的定义,直复营销是指一种为了在任何地方产生可度量反应和(或)达成交易而使用一种或多种广告媒体的互相作用的市场营销体系,其基本精神是“广告信息的双向交流”,通过双向交流将营销者与目标顾客联接成一个有机整体,使二者相互作用,提高营销效率。因此直复营销也常常被称为互动营销(Interactive Marketing)。[2]
更具体来说,它是营销者通过使用客户数据库、在分析客户的购买行为和需求的前提下,综合利用一种或多种广告媒体,例如电话、电视、报纸、广播、直邮、电邮、户外活动和优惠券等媒介,直接与顾客进行针对性地接触,形成顾客主动向营销者咨询购买或营销者主动邀请顾客购买的营销模式,该营销过程由于在营销者的直接监控下,且是在实时数据的反馈下,所以营销过程的反应可度量,同时充实客户信息数据库、用以进一步客户关系维护。随着保险业的全面开放、国内外保险业的对接,很多国外营销渠道创新思维冲击着国内保险业,近几年,国内寿险业开始刮起了一股渠道创新的风潮即“直复营销”模式。直邮、电邮、、Call Center、其他媒体(帐单、插页、优惠券、汽车卡)等等这些形式和活动的单一或组合来实现直复式销售。
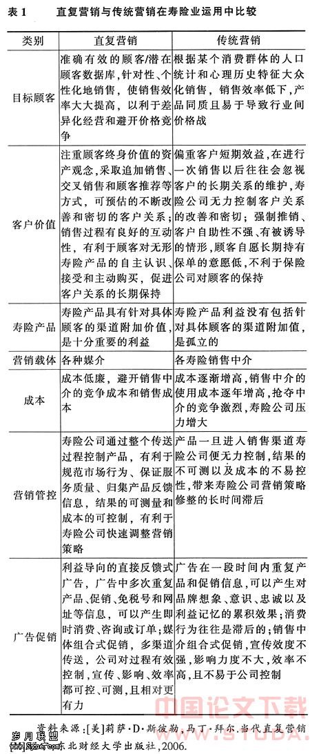
二、直复营销与传统营销渠道的特征比较
总体而言,传统营销和直复营销在营销概念上是相似的,但在所使用的工具和技术上是不同的,二者具体的区别如表1所示。
与传统营销方式相比,直复营销优势主要体现在:
1.直复营销有利于获得顾客资料,开展长期业务。直复营销实质上也是一种关系营销,其重点在于通过顾客数据库分析、了解顾客需要,维护顾客数据库,建立长久的良好关系。[3]
2.直复营销成本低廉。与其他销售方式相比,直复营销成本较低,具有价格优势,当前,各家保险公司也逐渐意识到中间销售人员的成本不断攀升问题,转而开始研究直复营销,寻找一种低成本、高成效的销售途径,以增强公司的获利能力和竞争实力。
3.直复营销便于管理。在直复营销中,保险公司对于其销售活动易于计划、组织、控制,可以不断通过比较实际结果与预期结果来修正自身的目标、计划,从而很好地完成公司的经营目标。
4.直复营销采用能直接引起目标顾客反应的广告(简称直接反馈式广告)作为沟通营销者与目标顾客的媒介。直接反馈式广告可以采用普通媒体(如广播、电视、杂志等),也可以采用电话、邮件等特殊的数据库媒体。它能刺激目标顾客接受广告信息之后,立即对广告信息做出实质性反应,这种反应可能是目标顾客对广告信息从心理上和感情上的反应——对广告信息的理解程度,被广告信息刺激程度等,也可能是一种最终的行为反应——拨打购买电话、填写简易投保单、咨询等。
5.直复营销活动中营销者与目标顾客之间的信息交流是双向的。直复营销中直接的反应广告与回复工具帮助营销者与目标顾客相互交流信息,促使二者相互影响,一改传统广告促销的单向沟通缺点,通过回复工具,实行信息双向交流,极大提高销售效率。
6.直复营销的促销形式多样。通过选择各种各样的媒体形式(如邮件、广播、电视、、报纸、杂志、优惠券、户外活动等)的单一和组合达到最直接、全面、有效地将信息传递给顾客,它能够很显著地凸显出直复营销是对传统营销的。[4]
综上所述,我们可以看出所谓直复营销其实就是对传统营销的发展,只不过直复营销强调的是可测量性并可控制营销进程,目的是为了获得即时的反馈和建立庞大的客户数据库,应用方法来影响营销决策。
三、我国寿险开展直复营销的前景分析
1.保险产品本身的特性,为寿险公司开展直复营销提供了坚实的基础。保险直复营销由于互动性的营销方式,可以直接与潜在客户进行交流,在一定程度上减轻了保单销售中的信息不对称和代理契约的不完善,减少人为风险的发生。同时,保险消费群体文化素质相对较高,对信息理解相对容易,一定程度上消除潜在客户对保险销售的不良印象,提高签单率。
2.媒体的化,为直复营销的迅速发展提供了可能。直复营销在保险市场上已经被认为是成长最快的一种新兴销售方式。特别是信息产业的长足进步为直复营销的发展提供了强大的平台,电信业、电脑网络、互动媒体等高新技术得到普及:2004年,我国每百户家庭平均拥有23.4部电话,而上海是70.5部,广州是49.2部,北京的电话覆盖率达54%;对于直接回应的电视广告,有500多个电视台,2.8亿台电视机,卫星电视现在有400多万家庭收看,在城市里,电视拥有量由1985年的15%上升到2005年的超过90%,有线电视观众也达到5000多万。科技发展为直复营销在保险业的发展提供技术支持,邮电通讯业、网络的进一步发展,为信息的通畅交流、服务的优质高效提供了保障。[5]
3.保险营销体制的变革,为直复营销的发展提供了契机。当前,我国保险公司主要通过代理人出售保单,但实践证明这种做法有明显的缺点:其一,个人营销模式成本高、效率低;其二,个人代理人诚信缺失严重;其三,个性化服务滞后。直复营销和其数据库关注的是现有消费者和潜在消费者的个体行为,强调根据所建立的数据库中有关个人信息进行决策。保险市场上伴随着保险买方市场状态的发展和消费者主权的兴起,市场正进入个性消费时代,同时,保险市场分散化导致微分市场剧增,大众市场逐渐向细分市场转变,消费者的消费行为也越来越难以捉摸。传统大众营销方式已不能很好的为保险公司的销售和市场战略服务,此时具有精益效果的直复营销显得尤为突出。
4.我国保险企业引入和发展直复营销还存在以下制约因素。首先、相关的法规和监管制度尚不健全。目前我国还没有出台有关直复营销的法律法规,而保监委成立不久,尚不能及时对直复营销提出有效的监管制度;其次、顾客的消费观念尚没有完全转变。我国的消费者已经习惯了传统的购物方式,对于直复营销这一新的营销方式的接受尚须一定的时日。同时,消费者的现金支付习惯也不可能一日内发生转变,因而支付方式的单一也增加了直复营销发展的难度;再次、对复杂险种而言,在一个相当长的时间内,传统渠道仍将在中国寿险营销模式中占据主导地位,因为直复营销更适合简单的险种。[6]
随着社会进步,人们不仅消费需求呈现多样化,而且消费观念也会发生重大转变。因此,在看到希望和制约并存的前提下,我们要明白直复营销之路还值得我们去探索和经验,而寿险营销渠道创新的路还更长,值得我们在未来更多的去思考。
:
[1] 薛梅.保险企业营销的创新思路[N].国际报,2004-09-01.
[2] [美]莉萨·D·斯彼勒,马丁·拜尔.当代直复营销[M].辽宁:东北财经大学出版社,2006.
[3] 林瑞华.创新是保险业做大做强的重要选择[J].保险研究,2004,(9).
[4] William J McDonald, Direct Marketing-An Integrated Approach (second edition)[M].北京:机械出版社,1999.
[5] 张响贤.保险创新的目标及方向[N].中国保险报,2003-10-23.
[6] 李卫.现代各种直销方法分析[J].全国商情·理论研究,2006,(1).
上一篇:供应链环境中物流和营销的整合研究
下一篇:地区形象营销理论研究述评











