基于小波变换图像压缩的量化技术研究

来源:岁月联盟 作者:李浩阳1 曹谢东 时间:2010-08-30
摘  要  信息技术和图像处理技术的进步,对静止图像压缩提出了高压缩比、低存储量、适合低带宽传输以及良好的分辨率和信噪比等新要求。JPEG2000是新一代静止图像编码标准,采用小波理论为主的编码算法作为核心算法。本文从标量量化的角度出发,提出一种渐进式量化方法,并通过实验进行了验证。    关键词  图像压缩;小波变换;JPEG2000;量化;遗传算法 

1  引言

    小波变换是在傅立叶分析和STFT(短时傅立叶变换)基础上起来的一个新的数学工具,它可以在多种尺度(分辨率)下对信号在时域和频域进行局部分析,Mallat的多尺度分析理论[6,7]是小波变换的核心算法。对图像采用变换域编码的方法,就是把图像所包含的信息从一种空间变换到另一种空间,变换后要求图像的信息和能量不损失。正交变换是一种变换后能量不损失的变换,表达为:Y=AX                         (1)其中,A为正交矩阵,则Y和X的能量为:       (2)    可见变换前后能量不变。第一代图像编码方法中,有损编码以DCT为核心,以像素或像素块为处理的基本单位。该方法不可避免的会在重建图像中出现方块效应和飞蚊效应,且压缩比一般只能达到10~20倍,局限性较大。逐步发展起来的第二代图像编码方法,并在此基础上制定的JPEG2000图像压缩编码标准[2],采用小波变换为主的多尺度分析编码算法作为核心算法。符合JPEG2000标准的图像编码算法能灵活的提供关于质量、分辨率、SNR等可扩展编码结构,实现嵌入式编码、多尺度编码及抗误码传输,处理后的图像可以达到30~60倍的高压缩比率,小的数字信息存储量,也更适合在目前低带宽的中传输。

2  小波变换及JPEG2000概述

2.1  二维正交离散小波变换

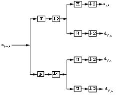
    目前对图像处理主要采用二维正交离散小波变换,二维小波变换相当于做两次一维小波变换,即先对图像进行行信息的小波变换,再进行列信息的小波变换。对二维基本离散小波函数进行尺度、空间、时移的变化,得到空间的标准二维正交基函数序列的表达式,它构成二维空间的正交紧支框架,保证了小波变换的正交性。应用Mallat算法,可以快速各级小波分解的小波系数,并得到如图1的二维分解[1]图1  二维小波分解    这种分解与重构完全是离散的,甚至不涉及小波基函数的基本形式。图像小波变换中常用Daubechies小波函数,以分解出来的系数作为小波函数的幅值,这样就可把二维图像表示成二维小波基函数的加权和。而对实际平面图像的分解(以4级分解为例)是分解成最低频子图 ,和在水平、垂直、对角3个方向上的4个级别子图,LH主要是垂直方向的高频分量,HL主要是水平方向的高频分量,HH主要是对角方向的高频分量。在LH、HL、HH子图中小波系数分布特点[2]是近似于高斯分布,其中绝大多数高频系数的值接近于零,如图2所示。 图2  LH1,HL1,HH1的小波系数分布图    其他各级的高频子图具有和1级分解子图相似的分布性质。把小的高频系数值取为0就达到压缩目的。

2.2  JPEG2000流程

    JPEG2000是JPEG组织在JPEG标准上提出的新一代静止图像压缩的编码标准,它的目标是进一步提高目前压缩算法的性能,以适应低带宽、高噪声的环境。JPEG2000以小波变换为核心,它的基本编/解码流程如图3所示。图3  JPEG2000编/解码过程

3  系数量化

3.1  概述

    对图像小波变换后能量和信息没变化,压缩主要是在量化阶段完成。从JPEG2000流程看,量化是重要的环节,是对小波系数进行筛选后再转换成码流。目前图像压缩的量化方法有标量量化和矢量量化。JPEG2000标准采用均匀的标量量化,均匀是指量化步长相同。目前人们在研究的图像压缩矢量量化法包括LBG算法、预测矢量量化法、分类矢量量化法等。以EZW算法为例,它根据小波系数的统计分布特点,用较小子图的数据近似代替较大子图的数据而简化运算。小波系数本身是随机变量,它的分布有很大的随机性,较小子图的系数分布和较大子图的系数分布的相似程度是一个仍在探讨的问题。标量量化和矢量量化在广义上没有严格的界限区分,对小波系数而言,从整个图像的角度看,属于矢量的范畴,而从每个系数值的角度看,则符合标量的概念。本文提出一种渐进式(SAQ)的标量量化法,对各级子图采用不同量化步长,用Otsu法计算量化阈值,再用遗传算法对其进行交叉变异选择后得到阈值的优化解。最后对系数判决采用一种改进的快速搜索算法。

3.2  量化阈值计算

    Otsu法是一种自动确定阈值的办法,其基本思想是:设图像像素数为N,灰度范围为[0,L-1],对应灰度级i 的像素数为ni,几率为:         (3)                     (4)    把图像中的像素按灰度值用一个预设初值T分成两类C0和C1,C0由灰度值在[0,T]间的像素组成,C1由[T+1,L-1]间的像素组成,对于灰度分布几率(图3),整幅图像的均值为:                    (5)则C0和C1的均值为:         (6)其中:         (7)由上面三式可得:                (8)类间方差定义为:(9)    在[0,L-1]内对T取值使最小的T值即为Otsu法的最佳阈值。这里对512×512×8的256灰度级的lena图像进行4级小波分解,以LH1子图为例,它的系数最大值是94.35,最小值是-102.27。在计算其量化阈值时,T的初值取最大和最小值间的中值是-7.92,灰度的范围是[-102.27,94.35]。计算出第一个阈值17.61,依据图2,再取-17.61,则LH1图中在-17.61到17.61之间的系数全取为0,剩下由[-102.27,-17.61]和[17.61,94.35]分成正负两段,对每段再进行阈值,后面的系数不再做取0处理,其他各级子图依次类推。    本文中的处理方法是:对图像进行4级小波分解后,最低频子图LL4上集中了图像的主要能量和信息,因此对其采用无损压缩的熵编码,保证重构图像的质量。最高频子图HH1的小波系数值几乎全集中在零附近,因此可以全取为0。所以量化主要是针对剩余的各级高频子图。第1级子图分7个量化区间,2级13个,3级17个,4级25个。这样算出的量化阈值一般不是对系数量化的最优解,再用遗传算法以输入系数和量化阈值的差的绝对值最小为目标函数来对其优化。

3.3  基于遗传算法的阈值优化

    遗传算法(GA)是借鉴生物界选择和自然遗传机理的随机化搜索算法,模拟了自然遗传过程中发生的繁殖、杂交和突变现象。GA问题的求解变量表示成“染色体”,即编码,从而构成一群“染色体”。它对第一代染色体不断进行交叉、变异两种基因操作产生出新的更适应环境的“染色体”群,来求得问题的最优解。以LH1子图为例主要步骤可描述如下:    (1)问题变量编码。对系数采用浮点数编码,在[-102.27,94.35]内产生一组随机的6个浮点数,共20组,以小波系数和产生的随机数的差的绝对值最小为目标,评价每个个体的适应值。    (2)判断算法收敛准则是否满足。若满足则输出搜索结果;否则执行以下步骤。    (3)根据适应值(目标函数)大小以一定的方式执行复制操作。    (4)按交叉概率PC,进行交叉操作。    (5)按变异概率Pm,进行变异操作。    (6)返回步骤(2)。    采用上述遗传算法运算的结果就是优化的量化判别阈值。对各级子图采用不同的量化区间和步长,符合渐进式量化(SAQ)的思想,也适于小波系数的不同频率区间的随机分布特点。

4  码字搜索算法

    在对小波系数的判决时采用快速搜索算法可以大大缩短算法的时间。图像小波分解后的系数具有天然的塔式结构,[8,9]提出一种码字(既阈值)快速搜索算法(ENNS),用均值不等式删除准则,假定目前最小失真为,mx为系数的均值,mi为阈值y的均值如果               (10)则                     (11)    该算法是针对n维矢量的搜索算法,以找出训练矢量集中的胞元与码本中对应胞元的最佳匹配。本文在此基础上做了改进,以适合本文的搜索算法。其过程是在搜索前需要计算各阈值的均值 和输入系数的均值mi,按均值的大小进行升序(或降序)排列,通过二分查找法搜索与mx最近的阈值yp,将其最为初始匹配阈值。算法采用上下搜索法,既在阈值 附近上下搜索,一旦某方向上的阈值满足要求,则停止该方向搜索,图4给出一种可能的搜索过程示意图,从yp开始,先向下搜索yp+1,因为yp+1的均值不满足,则向上搜索yp-1,因yp-1的均值也不满足要求,则又向下搜索yp+2,而yp+2的均值满足要求,则停止向下搜索而向上搜索,直到yp-3的均值也满足要求时停止整个搜索。图4  ENNS搜索算法示例

5  实验及分析

    在仿真实验中,用一幅8比特/像素的512×512的256灰度级的Lena图像实验,图5中a和b压缩率分别为0.0625bpp和0.125bpp,按前后顺序依次为JPEG2000的均匀标量量化、EZW算法和本文算法的对比,对应的PSNR如表1所示。 图5
表1  算法PSNR对比
压缩比JPEG2000EZW本文算法
0.125bpp30.8731.0931.74
0.0625bpp27.6428.3329.12
从表1可以看出,本文的PSNR和前两种算法相比有所改善。本文是对低比特率图像压缩编码方法的一次有益的探讨,实践证明具有一定的效果。

文献

[1]  魏明果.实用小波分析[M].北京:北京理工大学出版社,2005[2]  沈兰荪等.小波编码与视频传输[M].北京:出版社,2005[3]  阮秋琦等.数字图像处[M].北京:出版社,2001[4]  余成波.数字图像处理及MATLAB实现[M].重庆:重庆大学出版社,2003[5]  陈武凡.小波分析及其在图像处理中应用[M].北京:科学出版社,2002[6] Mallat S. A thereory for signal decomposition: The wavelet representation[J].IEEE Transactions on Pattern And Machine Intelligence,1989,11(7),67~93[7] Mallat S. Multiresolution approximation and wavelet orthonormal bases of L2(R) [J].Transactions on Mathematics Society,1989,6~7[8] L.Guan,M.Kamel.Equal-Average Hyperplane Partitioning  Method for Vector Quantization of Image Data[J].Pattern Recognition Letters,1992:693~699[9]  C. H. Lee,L. H. Chen. Fast Closest Codeword Search Algorithm for Vector Quantization[J] IEE Processings –Vision,Image and Signal Processing,1994,141(3): 143~148

图片内容