基于利益相关者的公司财务冲突与治理
摘要:文章根据利益相关者和公司治理的相关理论,通过对利益相关者之间财务冲突根源和财务冲突协调机制进行深入的分析,提出利益相关者之间的财务冲突协调的治理方案。
关键词:利益相关者;财务冲突;公司治理
一、 序言
董事会与经理班子、董事长与总经理、董事会内部以及经理班子内部的财务冲突主要表现为财权争夺。无论在西方的股份制公司还是在的国有,内部的财权争夺都是一个普遍现象。张维迎(2000)对企业内部的权力冲突与权力斗争进行了研究,认为:国有企业内部的权力斗争是产权安排的结果。实际上,公司内部的权力斗争,其内容主要是财权争夺。本文主要从董事会、经理层和分部管理者等利益相关者角度来深入分析利益相关者间财权配置。
二、公司治理:董事会与经理班子的财权配置
在公司法人财产权的界限内,经营者依照公司法和公司章程所享有的财务控制权,是在董事会和经理班子两个层次间进行分割和配合运作的。从理论上说,在实行“委托代理”的公司里,财务决策控制权主要是由公司经营者掌握的,并在董事会和经理班子之间进行分割。
1. 董事会的财权配置。董事会是公司决策机构,因此理论上说应当分享公司的全部决策权。但是,董事会的结构与运作机制一般都有缺陷:董事们可能缺少与行业相关的经验、与公司相关的知识以及把战略构想变成现实的时间,尤其是多数董事缺乏财务与的知识与经验;董事会成员在一个月用上一天或几天的时间处理公司的有关材料,在某些情况下,他们几乎不可能有足够的信息和独立的判断能力来提出与经理班子相反的方案;董事会一般都没有常设机构,并且董事会会议一般是定期召开的,然而公司财务活动是持续不断的,让其承担所有财务决策的职责,在很多情况下可能会贻误财务时机;在很多公司尤其是我国的公司,其董事会都是董事长“大权独揽”,若是让董事会分担公司全部的财务决策职能,必然会导致公司财权的绝对垄断,这对公司财务是极为不利的。因此,实践中,公司董事会通常只承担制定公司战略决策的任务,财务战略决策与非战略决策的区分如表1所示。
值得注意的,由于董事会结构与运作机制的权限,董事会通常只承担战略决策的部分而不是全部工作。因此有必要建立若干种保证机制,以使董事会在公司财务治理特别是财务战略管理中发挥更积极的作用。从国际经验看,董事会的保证机制主要有:例外干预。即在现任的总经理退休时,或在公司财务状况出现恶化时,或出现敌意接管时,对经理班子进行调整;战略审计。即在董事会设置战略审计委员会,用财务指标评价特定战略方案的效果,以确保董事会积极地和持续地履行战略监控的权力和责任;财务评价。包括董事会自身业绩评价和对经理班子业绩评价,以加强董事会与经理班子相互之间的协调与沟通。
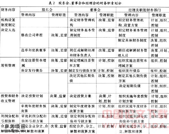
2. 经理班子的财权配置。经理班子的财务职责及其在公司理财中的地位,取决于董事会机构的设置以及董事会介入财务战略决策管理的程度。在一般情况下,经理人员只是负责把战略意向变成现实的行动,也就是负责执行董事会的财务决策方案,经理班子因此也被视为公司的一个执行系统或行政指挥系统。但是,实践中公司一般都没有常设董事会,于是,一些经常化的和突发性的财务决策事项,不得不授权给经理人员来决定。这样,经理班子便部分地享有了进行财务决策尤其是日常性和突发性财务决策的权利。因此,即使是极为重要的财务战略决策,其方案一般也由经理班子拟订和提出,董事会的财务职责相应地缩小到以监督和控制以及经理的聘任工作为主。董事会和经理班子的财权分割状况在不同国家间是有差别的。按照我国公司法的规定,经营者内部的财权分割与协调机制如表2所示。
综合以上的分析,经理班子的财务职责主要有三大项:拟订重要财务决策方案;制定日常财务决策和将财务决策方案转化为现实的行动。在一个层级结构的公司里,经理人员在组织实施财务决策方案的过程中,还要适时的进行财务监控。
三、 公司治理:公司经营者与分部管理者之间的财权配置
公司经营者与分部管理者之间财务冲突的关键是财权争夺。解决这一问题的关键是合理安排内部财权,恰当处理财权集中与财权分散的关系。关于财权的集中控制,美国管家哈罗德.孔茨和西里尔.奥唐奈在《管理学》(1981)一书中所描述的;财务部门是高度集权的唯一剩下的堡垒。即使在公司广泛采用分权政策的情况下,财务职能较之其他职能的分散程度要低得多(第450页)。为此,在实践中,要正确处理以下关系:财权集中度与公司成熟度呈反比关系,也就是说,公司初创时期财权集中程度要大于公司发展较为稳定和成熟时期的财权集中程度;财权集中度与公司规模呈反比关系,也就是说,规模较大的公司其内部财权集中程度一般要小于规模较小的公司财权集中程度;在集团公司内部,对所属分公司的财权集中程度要大于对子公司的财权集中程度;对全资子公司财权集中程度要大于非全资子公司财权集中程度;对子公司财权集中程度要大于对非子公司的参股企业的财权集中程度。
当然,我们应该注意的区别以下情况:其一,财务授权的程度应有别于业务授权。总的情况是,财务授权的程度要小于业务授权,也就是说,公司财权应是相对集中的,即使是在内部业务管理实行分权体制的公司。诸如通用汽车公司、福特汽车公司、波音公司、联合利华公司等,尽管它们都是跨国经营和理财的大型公司,在内部财权安排上也都是高度集权的。其二,应当注意文化对财权安排和授权程度的影响。“权力距”是文化的重要内容,而民族文化中的权力距离差别是十分明显的。从权力距离方面看,传统文化的特质显然是属于“金字塔”和“家庭”式的大权力距离。集权、君主专制、家长制等,都是这种传统文化的重要特质,并且这些文化特质至今仍有较为广泛而深刻的影响。考虑到这个情况,我国企业经营者对内实行财权授权运作程度可能要比西方国家小得多。
四、 结论
通过对上述利益相关者之间财务冲突的分析,我们可以看出:在实践中,要正确好处理董事会与经理层、经理层与分部管理者之间的财权配置问题,通过进一步完善公司治理结构,才能最终实现公司利益相关者利益最大化目标。
:
1.(美)哈罗德,孔茨,西里尔.奥唐奈.管理学.贵阳:贵州人民出版社,1982:455-459.
2.张维迎.控制权损失的不可补偿性与国有企业兼并中的产权障碍.研究,1998,(7).
3.裴伯英.论企业财务的分权分层管理.研究,1998,(1).
4.韩德宗,叶春华.控制权收益的理论与实证研究.统计研究,2004,(2):42-45.











